Namespace: |
|
Content: |
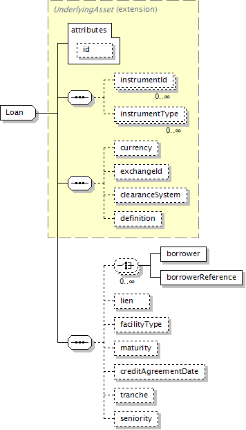
complex, 1 attribute, 14 elements |
Defined: |
globally in fpml-asset-5-13.xsd; see XML source |
Includes: |
definitions of 8 elements |
Used: |
at 1 location |

XML Representation Summary |
||||
<... |
||||
|
||||
> |
||||
|
||||
</...> |
||||
|
currency (defined in UnderlyingAsset complexType),
exchangeId (defined in UnderlyingAsset complexType),
|
instrumentId (defined in IdentifiedAsset complexType),
lien,
|
|
Type Derivation Tree
Asset (extension)
|
|
<xsd:complexContent>
<xsd:extension base="UnderlyingAsset">
</xsd:complexContent>
<xsd:sequence>
</xsd:extension>
<xsd:choice maxOccurs="unbounded" minOccurs="0">
</xsd:choice>
</xsd:sequence>
</xsd:complexType>
|
Type: |
LegalEntity, complex content |
Type: |
LegalEntityReference, empty content |
Type: |
xsd:date, predefined, simple content |
Type: |
FacilityType, simple content |
|
xsd:normalizedString
|
maxLength: |
255
|
minLength: |
0
|
Type: |
Lien, simple content |
|
xsd:normalizedString
|
maxLength: |
255
|
minLength: |
0
|
Type: |
xsd:date, predefined, simple content |
Type: |
CreditSeniority, simple content |
|
xsd:normalizedString
|
maxLength: |
255
|
minLength: |
0
|
Type: |
UnderlyingAssetTranche, simple content |
|
xsd:normalizedString
|
maxLength: |
255
|
minLength: |
0
|
XML schema documentation generated with FlexDoc/XML 1.12.2 using FlexDoc/XML XSDDoc 2.9.1 template set. All XSD diagrams generated by FlexDoc/XML DiagramKit. |