Namespace: |
|
Content: |
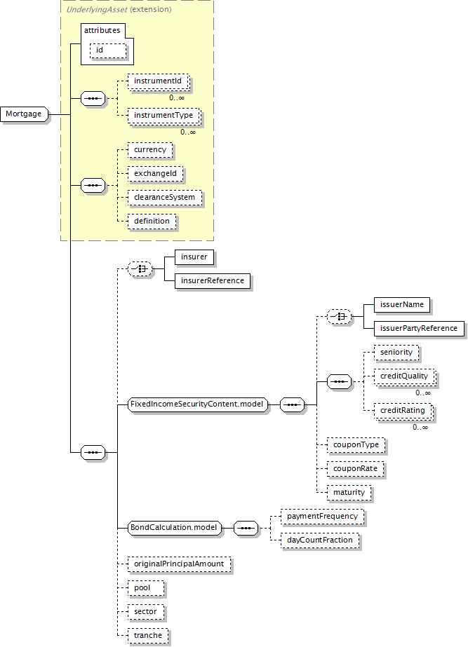
complex, 1 attribute, 22 elements |
Defined: |
globally in fpml-asset-5-13.xsd; see XML source |
Includes: |
definitions of 6 elements |
Used: |
at 1 location |

XML Representation Summary |
||||
<... |
||||
|
||||
> |
||||
|
||||
</...> |
||||
|
Type Derivation Tree
Asset (extension)
|
|
<xsd:complexContent>
<xsd:extension base="UnderlyingAsset">
</xsd:complexContent>
<xsd:sequence>
</xsd:sequence>
</xsd:extension>
</xsd:complexType>
|
Type: |
LegalEntity, complex content |
Type: |
LegalEntityReference, empty content |
Type: |
xsd:decimal, predefined, simple content |
Type: |
AssetPool, complex content |
Type: |
MortgageSector, simple content |
|
xsd:normalizedString
|
maxLength: |
255
|
minLength: |
0
|
Type: |
Token, simple content |
|
xsd:token
|
minLength: |
1
|
XML schema documentation generated with FlexDoc/XML 1.12.2 using FlexDoc/XML XSDDoc 2.9.1 template set. All XSD diagrams generated by FlexDoc/XML DiagramKit. |