Namespace: |
|
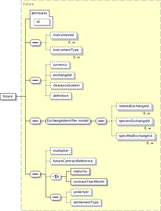
Type: |
|
Content: |
complex, 1 attribute, 15 elements |
Subst.Gr: |
substitutes for underlyingAsset |
Defined: |
globally in fpml-asset-5-13.xsd; see XML source |
Used: |
never |

XML Representation Summary |
||||
<future |
||||
|
||||
> |
||||
|
||||
</future> |
||||
|
currency (defined in UnderlyingAsset complexType),
exchangeId (defined in UnderlyingAsset complexType),
instrumentId (defined in IdentifiedAsset complexType),
|
multiplier (in future),
settlementType (in future),
|
|
underlyer (in genericProduct),
underlyer (in underlyers)
|
XML schema documentation generated with FlexDoc/XML 1.12.2 using FlexDoc/XML XSDDoc 2.9.1 template set. All XSD diagrams generated by FlexDoc/XML DiagramKit. |