Namespace: |
|
Content: |
15 elements |
Defined: |
globally in fpml-asset-5-13.xsd; see XML source |
Includes: |
definition of 1 element |
Used: |
at 1 location |

Complex Content Model |
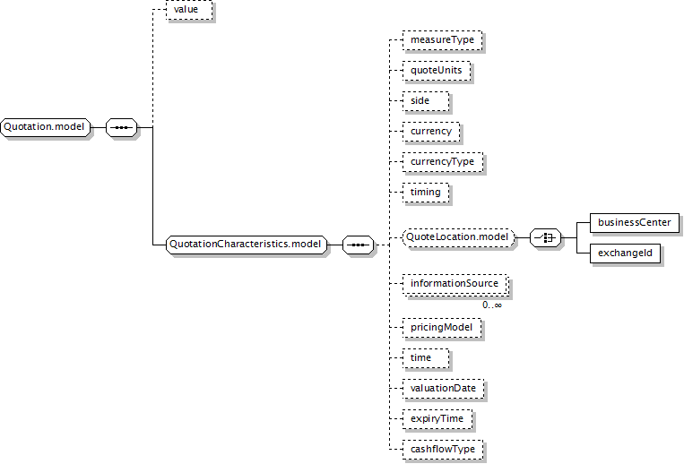
value?, measureType?, quoteUnits?, side?, currency?, currencyType?, timing?, (businessCenter | exchangeId)?, informationSource*, pricingModel?, time?, valuationDate?, expiryTime?, cashflowType? |
|
</xsd:group>
|
Type: |
xsd:decimal, predefined, simple content |
XML schema documentation generated with FlexDoc/XML 1.12.2 using FlexDoc/XML XSDDoc 2.9.1 template set. All XSD diagrams generated by FlexDoc/XML DiagramKit. |