Namespace: |
|
Content: |
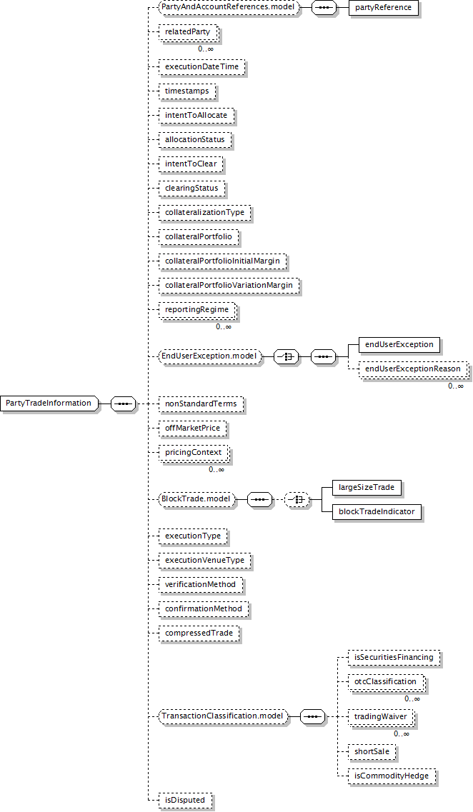
complex, 31 elements |
Defined: |
globally in fpml-doc-5-13.xsd; see XML source |
Includes: |
definitions of 21 elements |
Used: |
at 1 location |

XML Representation Summary |
|
<...> |
|
</...> |
|
|
<xsd:sequence>
<xsd:group minOccurs="0" ref="PartyAndAccountReferences.model"/>
</xsd:sequence>
<xsd:group fpml-annotation:deprecated="true" fpml-annotation:deprecatedReason="Group moved to ReportingRegime structure to allow it to be jurisdiction specific. (RPTWG decision 2022-11-02)" minOccurs="0" ref="EndUserException.model"/>
</xsd:complexType>
|
Type: |
AllocationReportingStatus, simple content |
|
xsd:normalizedString
|
maxLength: |
255
|
minLength: |
0
|
Type: |
ClearingStatusValue, simple content |
|
xsd:normalizedString
|
maxLength: |
255
|
minLength: |
0
|
Type: |
CollateralizationType, simple content |
|
xsd:normalizedString
|
maxLength: |
255
|
minLength: |
0
|
Type: |
PortfolioName, simple content |
|
xsd:normalizedString
|
maxLength: |
255
|
minLength: |
1
|
Type: |
PortfolioName, simple content |
|
xsd:normalizedString
|
maxLength: |
255
|
minLength: |
1
|
Type: |
PortfolioName, simple content |
|
xsd:normalizedString
|
maxLength: |
255
|
minLength: |
1
|
Type: |
xsd:boolean, predefined, simple content |
Type: |
ConfirmationMethod, simple content |
|
xsd:normalizedString
|
maxLength: |
255
|
minLength: |
0
|
Type: |
ExecutionDateTime, simple content |
|
xsd:dateTime
|
Type: |
ExecutionType, simple content |
|
xsd:normalizedString
|
maxLength: |
255
|
minLength: |
0
|
Type: |
ExecutionVenueType, simple content |
|
xsd:normalizedString
|
maxLength: |
255
|
minLength: |
0
|
Type: |
xsd:boolean, predefined, simple content |
Type: |
xsd:boolean, predefined, simple content |
Type: |
xsd:boolean, predefined, simple content |
Type: |
xsd:boolean, predefined, simple content |
Type: |
xsd:boolean, predefined, simple content |
Type: |
PricingContext, simple content |
|
xsd:normalizedString
|
maxLength: |
255
|
minLength: |
0
|
Type: |
RelatedParty, complex content |
Type: |
ReportingRegime, complex content |
Type: |
TradeProcessingTimestamps, complex content |
Type: |
VerificationMethod, simple content |
|
xsd:normalizedString
|
maxLength: |
255
|
minLength: |
0
|
XML schema documentation generated with FlexDoc/XML 1.12.2 using FlexDoc/XML XSDDoc 2.9.1 template set. All XSD diagrams generated by FlexDoc/XML DiagramKit. |