complexType "FxAccrualForward"
Namespace:
Content:
complex, 1 attribute, 12 elements
Defined:
Includes:
definitions of 5 elements
Used:
Component Diagram
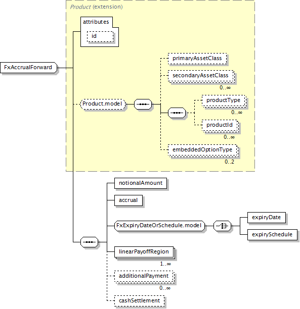
XML Representation Summary
<...
   
 = 
xsd:ID
   
>
   
Content: 
</...>
Content Model Elements (12):
primaryAssetClass (defined in Product.model group),
productType (defined in Product.model group),
All Direct / Indirect Based Elements (1):
Known Usage Locations
Annotation
The product defines a schedule of expiry and delivery dates which specify settlement periods. The product further defines a schedule of fixing (or observation) dates and defines regions of spot where the product settlement amounts will accrue. There are n total fixings. One accumulates a fixed proportion of Notional (1/n) for every observation date that spot fixes within the pre-defined limits of the accrual regions. If spot breaks the limits, the Notional stops accumulating during the fixings outside the limits, but continues accruing once spot comes back to the accruing region. At expiry, one buys the accrued Notional at the pre-agreed hedge rate. Payout can be cash or physical. The variation of this product include: Accrual Forward (European and American), Double Accrual Forward (DAF), Boosted Accrual Forward, Fading Forward, Leveraged Accrual Forward, Accrual Forward with Collars, etc.
Type Definition Detail
Type Derivation Tree
Product (extension)
  FxAccrualForward
XML Source (w/o annotations (7); see within schema source)
<xsd:complexType name="FxAccrualForward">
<xsd:complexContent>
<xsd:extension base="Product">
<xsd:sequence>
<xsd:element name="notionalAmount" type="NonNegativeAmountSchedule"/>
<xsd:element name="accrual" type="FxAccrual"/>
<xsd:group ref="FxExpiryDateOrSchedule.model"/>
<xsd:element maxOccurs="unbounded" name="linearPayoffRegion" type="FxAccrualLinearPayoffRegion"/>
<xsd:element maxOccurs="unbounded" minOccurs="0" name="additionalPayment" type="SimplePayment"/>
<xsd:element minOccurs="0" name="cashSettlement" type="FxCashSettlementSimple"/>
</xsd:sequence>
</xsd:extension>
</xsd:complexContent>
</xsd:complexType>
Content Element Detail (all declarations; defined within this component only; 5/12)
accrual
Type:
FxAccrual, complex content
Describes accrual features within the product.
XML Source (w/o annotations (1); see within schema source)
<xsd:element name="accrual" type="FxAccrual"/>

additionalPayment
Type:
SimplePayment, complex content
It supports the representation of premiums, fees, etc.
XML Source (w/o annotations (1); see within schema source)
<xsd:element maxOccurs="unbounded" minOccurs="0" name="additionalPayment" type="SimplePayment"/>

cashSettlement
Type:
FxCashSettlementSimple, complex content
Cash settlement currency.
XML Source (w/o annotations (1); see within schema source)
<xsd:element minOccurs="0" name="cashSettlement" type="FxCashSettlementSimple"/>

linearPayoffRegion
Type:
A region in which linear payoff applies i.e. the payoff bears a linear relationship to the fixing value (increases/decreases linearly with the fixing).
XML Source (w/o annotations (1); see within schema source)
<xsd:element maxOccurs="unbounded" name="linearPayoffRegion" type="FxAccrualLinearPayoffRegion"/>

notionalAmount
Type:
NonNegativeAmountSchedule, complex content
Notional amount Schedule. The notional value of the product per settlement period. The notional amount may differ for each settlement period. This number divided by the total number of fixings in the settlement period is the amount that is accrued at each fixing if the accrual factor is one.
XML Source (w/o annotations (1); see within schema source)
<xsd:element name="notionalAmount" type="NonNegativeAmountSchedule"/>

XML schema documentation generated with FlexDoc/XML 1.12.2 using FlexDoc/XML XSDDoc 2.9.1 template set. All XSD diagrams generated by FlexDoc/XML DiagramKit.