Namespace: |
|
Content: |
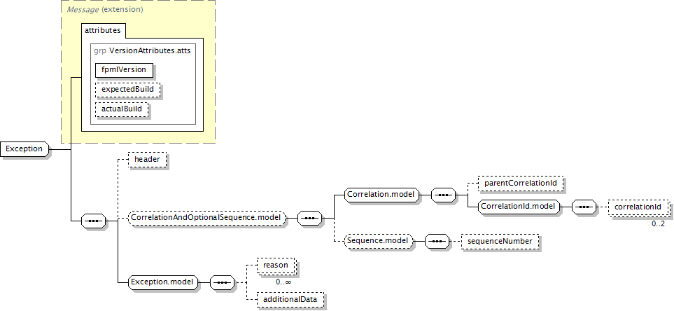
complex, 3 attributes, 6 elements |
Defined: |
globally in fpml-msg-5-13.xsd; see XML source |
Includes: |
definition of 1 element |
Used: |
at 6 locations |

XML Representation Summary |
||||||||||
<... |
||||||||||
|
||||||||||
> |
||||||||||
|
||||||||||
</...> |
||||||||||
|
additionalData (defined in Exception.model group),
|
reason (defined in Exception.model group),
sequenceNumber (defined in Sequence.model group)
|
|
Type Derivation Tree
Document (extension)
|
|
<xsd:complexContent>
<xsd:extension base="Message">
</xsd:complexContent>
<xsd:sequence>
</xsd:sequence>
</xsd:extension>
</xsd:complexType>
|
Type: |
ExceptionMessageHeader, complex content |
XML schema documentation generated with FlexDoc/XML 1.12.2 using FlexDoc/XML XSDDoc 2.9.1 template set. All XSD diagrams generated by FlexDoc/XML DiagramKit. |