Namespace: |
|
Type: |
|
Content: |
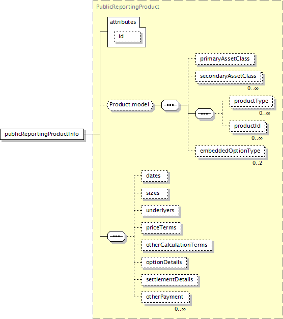
complex, 1 attribute, 13 elements |
Subst.Gr: |
substitutes for product |
Defined: |
globally in fpml-public-reporting-product-5-13.xsd; see XML source |
Used: |
never |

XML Representation Summary |
||||
<publicReportingProductInfo |
||||
|
||||
> |
||||
|
||||
</publicReportingProductInfo> |
||||
|
primaryAssetClass (defined in Product.model group),
|
productType (defined in Product.model group),
|
|
trade (defined in TradingEventsBase.model group),
|
trade (in affectedTransactions),
trade (in dataDocument),
trade (in publicDisclosure),
trade (in withdrawal)
|
|
<xsd:element name="publicReportingProductInfo" substitutionGroup="product" type="PublicReportingProduct"/>
|
XML schema documentation generated with FlexDoc/XML 1.12.2 using FlexDoc/XML XSDDoc 2.9.1 template set. All XSD diagrams generated by FlexDoc/XML DiagramKit. |