Namespace: |
|
Content: |
11 elements |
Defined: |
globally in fpml-shared-5-13.xsd; see XML source |
Includes: |
definitions of 5 elements |
Used: |
at 1 location |

Complex Content Model |
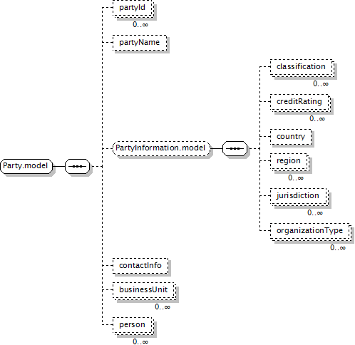
partyId*, partyName?, (classification*, creditRating*, country?, region*, jurisdiction*, organizationType*)?, contactInfo?, businessUnit*, person* |
|
contactInfo (defined in Party.model group),
country (defined in PartyInformation.model group),
creditRating (defined in PartyInformation.model group),
|
|
<xsd:sequence>
</xsd:sequence>
</xsd:group>
|
Type: |
BusinessUnit, complex content |
Type: |
ContactInformation, complex content |
Type: |
PartyId, simple content |
|
xsd:normalizedString
|
maxLength: |
255
|
minLength: |
1
|
Type: |
PartyName, simple content |
|
xsd:normalizedString
|
maxLength: |
255
|
minLength: |
0
|
Type: |
Person, complex content |
XML schema documentation generated with FlexDoc/XML 1.12.2 using FlexDoc/XML XSDDoc 2.9.1 template set. All XSD diagrams generated by FlexDoc/XML DiagramKit. |