Namespace: |
|
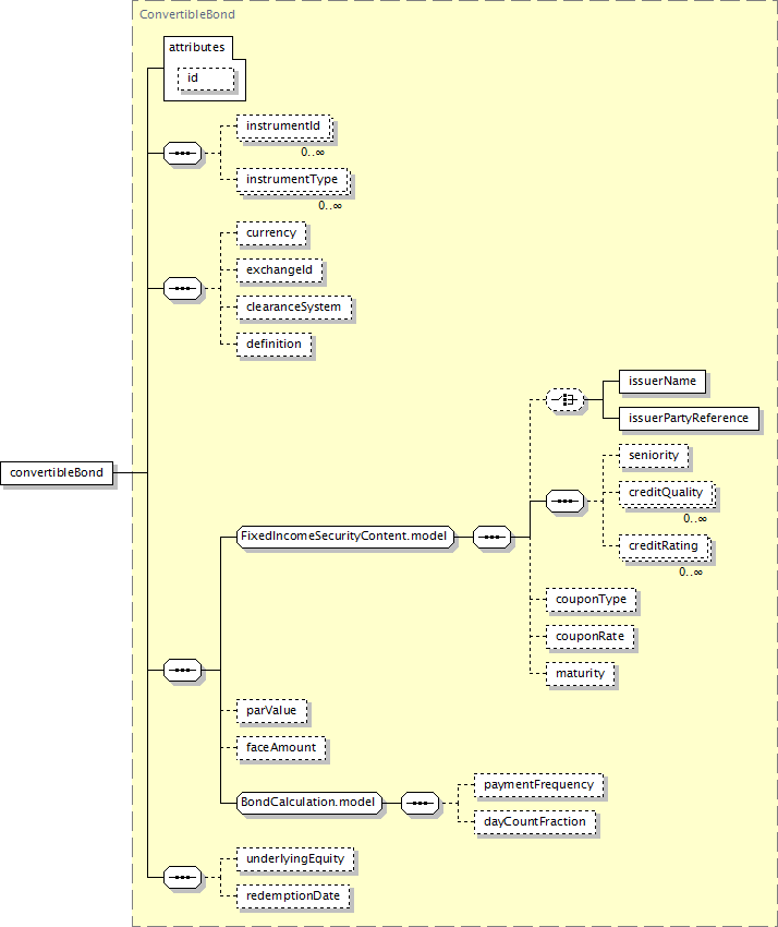
Type: |
|
Content: |
complex, 1 attribute, 20 elements |
Subst.Gr: |
substitutes for underlyingAsset |
Defined: |
globally in fpml-asset-5-13.xsd; see XML source |
Used: |
at 2 locations |

XML Representation Summary |
||||
<convertibleBond |
||||
|
||||
> |
||||
|
||||
</convertibleBond> |
||||
|
underlyer (in genericProduct),
underlyer (in underlyers)
|
XML schema documentation generated with FlexDoc/XML 1.12.2 using FlexDoc/XML XSDDoc 2.9.1 template set. All XSD diagrams generated by FlexDoc/XML DiagramKit. |