Namespace: |
|
Content: |
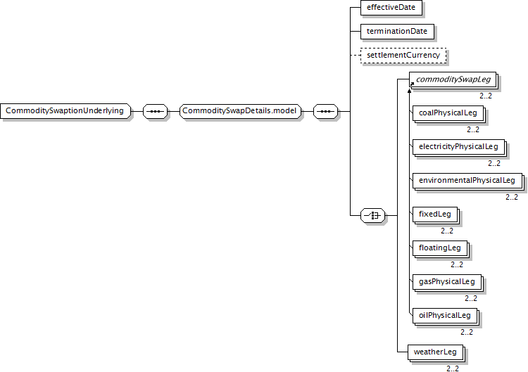
complex, 5 elements |
Defined: |
globally in fpml-com-5-13.xsd; see XML source |
Used: |
at 1 location |

XML Representation Summary |
|||
<...> |
|||
|
|||
</...> |
|||
|
</xsd:complexType>
|
XML schema documentation generated with FlexDoc/XML 1.12.2 using FlexDoc/XML XSDDoc 2.9.1 template set. All XSD diagrams generated by FlexDoc/XML DiagramKit. |