Namespace: |
|
Content: |
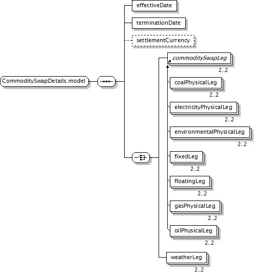
5 elements |
Defined: |
globally in fpml-com-5-13.xsd; see XML source |
Includes: |
definitions of 5 elements |
Used: |
at 2 locations |

Complex Content Model |
|
<xsd:sequence>
<xsd:element name="effectiveDate" type="AdjustableOrRelativeDate"/>
</xsd:sequence>
<xsd:choice>
</xsd:choice>
</xsd:group>
|
Type: |
CommodityLeg, empty content
|
Abstract: |
(may not be used directly in instance XML documents) |
Subst.Gr: |
substituted with 7 elements |
Type: |
AdjustableOrRelativeDate, complex content |
Type: |
IdentifiedCurrency, simple content |
|
xsd:normalizedString
|
maxLength: |
255
|
minLength: |
0
|
Type: |
AdjustableOrRelativeDate, complex content |
Type: |
WeatherLeg, complex content |
XML schema documentation generated with FlexDoc/XML 1.12.2 using FlexDoc/XML XSDDoc 2.9.1 template set. All XSD diagrams generated by FlexDoc/XML DiagramKit. |