Namespace: |
|
Content: |
complex, 11 elements |
Defined: |
globally in fpml-doc-5-13.xsd; see XML source |
Includes: |
definitions of 6 elements |
Used: |
at 1 location |

XML Representation Summary |
|||
<...> |
|||
|
|||
</...> |
|||
|
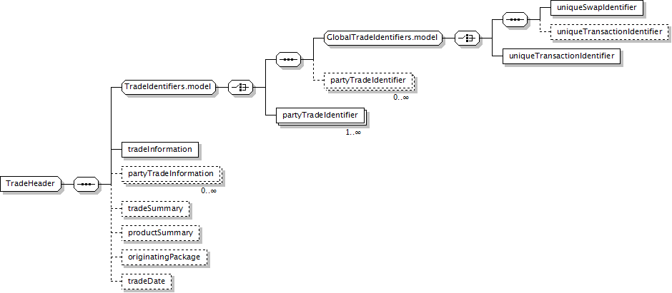
<xsd:sequence>
<xsd:group ref="TradeIdentifiers.model"/>
</xsd:sequence>
<xsd:element maxOccurs="unbounded" minOccurs="0" name="partyTradeInformation" type="PartyTradeInformation"/>
</xsd:complexType>
|
Type: |
PackageSummary, complex content |
Type: |
PartyTradeInformation, complex content |
|
<xsd:element maxOccurs="unbounded" minOccurs="0" name="partyTradeInformation" type="PartyTradeInformation"/>
|
Type: |
ProductSummary, complex content |
Type: |
IdentifiedDate, simple content |
|
xsd:date
|
Type: |
TradeInformation, complex content |
Type: |
TradeSummary, complex content |
XML schema documentation generated with FlexDoc/XML 1.12.2 using FlexDoc/XML XSDDoc 2.9.1 template set. All XSD diagrams generated by FlexDoc/XML DiagramKit. |