Namespace: |
|
Content: |
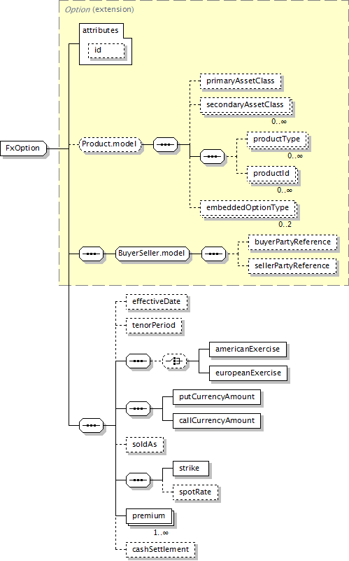
complex, 1 attribute, 18 elements |
Defined: |
globally in fpml-fx-5-13.xsd; see XML source |
Includes: |
definitions of 11 elements |
Used: |
at 1 location |

XML Representation Summary |
||||
<... |
||||
|
||||
> |
||||
|
||||
</...> |
||||
|
americanExercise (in fxOption),
buyerPartyReference (defined in BuyerSeller.model group),
cashSettlement (in fxOption),
effectiveDate (in fxOption),
europeanExercise (in fxOption),
primaryAssetClass (defined in Product.model group),
|
productType (defined in Product.model group),
sellerPartyReference (defined in BuyerSeller.model group),
tenorPeriod (in fxOption)
|
|
Type Derivation Tree
Product (extension)
|
|
<xsd:complexContent>
<xsd:extension base="Option">
</xsd:complexContent>
<xsd:sequence>
</xsd:extension>
<xsd:element minOccurs="0" name="effectiveDate" type="AdjustableOrRelativeDate"/>
</xsd:sequence>
<xsd:sequence>
<xsd:choice minOccurs="0">
</xsd:choice>
</xsd:sequence>
<xsd:sequence>
</xsd:sequence>
<xsd:sequence>
</xsd:sequence>
</xsd:complexType>
|
Type: |
FxAmericanExercise, complex content |
Type: |
NonNegativeMoney, complex content |
Type: |
FxCashSettlement, complex content |
Type: |
AdjustableOrRelativeDate, complex content |
Type: |
FxEuropeanExercise, complex content |
Type: |
FxOptionPremium, complex content |
Type: |
NonNegativeMoney, complex content |
Type: |
PutCallEnum, simple content |
|
enumeration of xsd:token
|
Enumeration: |
|
Type: |
PositiveDecimal, simple content |
|
xsd:decimal
|
minExclusive: |
0
|
Type: |
FxStrikePrice, complex content |
Type: |
Period, complex content |
XML schema documentation generated with FlexDoc/XML 1.12.2 using FlexDoc/XML XSDDoc 2.9.1 template set. All XSD diagrams generated by FlexDoc/XML DiagramKit. |