Namespace: |
|
Content: |
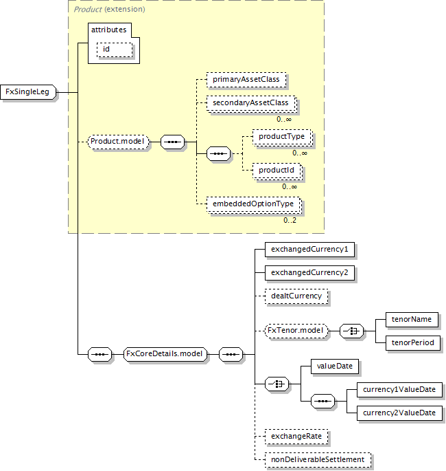
complex, 1 attribute, 15 elements |
Defined: |
globally in fpml-fx-5-13.xsd; see XML source |
Used: |
at 1 location |

XML Representation Summary |
||||
<... |
||||
|
||||
> |
||||
|
||||
</...> |
||||
|
exchangeRate (defined in FxCoreDetails.model group),
exchangedCurrency1 (defined in FxCoreDetails.model group),
exchangedCurrency2 (defined in FxCoreDetails.model group),
|
primaryAssetClass (defined in Product.model group),
productType (defined in Product.model group),
tenorPeriod (defined in FxTenor.model group),
valueDate (defined in FxCoreDetails.model group)
|
|
Type Derivation Tree
Product (extension)
|
|
</xsd:complexType>
|
XML schema documentation generated with FlexDoc/XML 1.12.2 using FlexDoc/XML XSDDoc 2.9.1 template set. All XSD diagrams generated by FlexDoc/XML DiagramKit. |