Namespace: |
|
Content: |
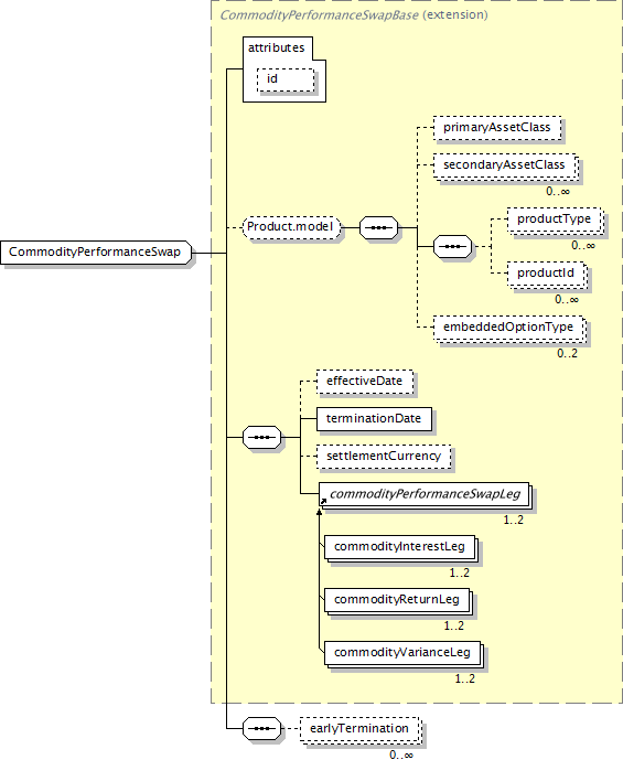
complex, 1 attribute, 10 elements |
Defined: |
globally in fpml-com-5-13.xsd; see XML source |
Includes: |
definition of 1 element |
Used: |
at 1 location |

XML Representation Summary |
||||
<... |
||||
|
||||
> |
||||
|
||||
</...> |
||||
|
primaryAssetClass (defined in Product.model group),
|
productType (defined in Product.model group),
|
|
Type Derivation Tree
Product (extension)
|
|
<xsd:complexContent>
<xsd:extension base="CommodityPerformanceSwapBase">
</xsd:complexContent>
<xsd:sequence>
</xsd:extension>
<xsd:element maxOccurs="unbounded" minOccurs="0" name="earlyTermination" type="CommodityPerformanceSwapEarlyTermination"/>
</xsd:sequence>
</xsd:complexType>
|
Type: |
CommodityPerformanceSwapEarlyTermination, complex content |
|
<xsd:element maxOccurs="unbounded" minOccurs="0" name="earlyTermination" type="CommodityPerformanceSwapEarlyTermination"/>
|
XML schema documentation generated with FlexDoc/XML 1.12.2 using FlexDoc/XML XSDDoc 2.9.1 template set. All XSD diagrams generated by FlexDoc/XML DiagramKit. |