Namespace: |
|
Content: |
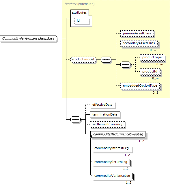
complex, 1 attribute, 9 elements |
Abstract: |
(cannot be assigned directly to elements used in instance XML documents) |
Defined: |
globally in fpml-com-5-13.xsd; see XML source |
Includes: |
definitions of 4 elements |
Used: |
at 1 location |

XML Representation Summary |
||||
<... |
||||
|
||||
> |
||||
|
||||
</...> |
||||
|
primaryAssetClass (defined in Product.model group),
|
productType (defined in Product.model group),
|
|
Type Derivation Tree
Product (extension)
|
|
<xsd:complexContent>
<xsd:extension base="Product">
</xsd:complexContent>
<xsd:sequence>
</xsd:sequence>
</xsd:extension>
</xsd:complexType>
|
Type: |
CommodityPerformanceSwapLeg, complex content
|
Abstract: |
(may not be used directly in instance XML documents) |
Subst.Gr: |
substituted with 3 elements |
Type: |
AdjustableOrRelativeDate, complex content |
Type: |
IdentifiedCurrency, simple content |
|
xsd:normalizedString
|
maxLength: |
255
|
minLength: |
0
|
Type: |
AdjustableOrRelativeDate, complex content |
XML schema documentation generated with FlexDoc/XML 1.12.2 using FlexDoc/XML XSDDoc 2.9.1 template set. All XSD diagrams generated by FlexDoc/XML DiagramKit. |