Namespace: |
|
Content: |
complex, 1 attribute, 15 elements |
Defined: |
globally in fpml-fx-5-13.xsd; see XML source |
Includes: |
definitions of 8 elements |
Used: |
at 1 location |

XML Representation Summary |
||||
<... |
||||
|
||||
> |
||||
|
||||
</...> |
||||
|
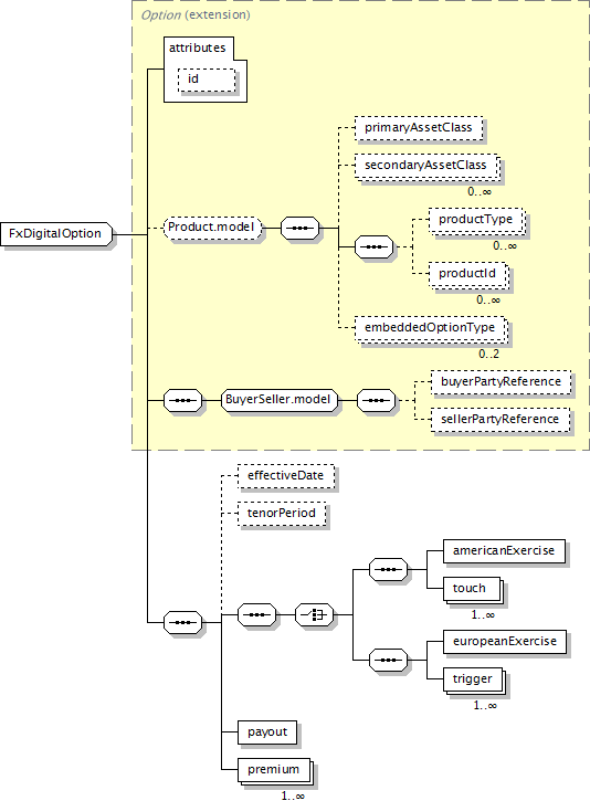
buyerPartyReference (defined in BuyerSeller.model group),
effectiveDate (in fxDigitalOption),
premium (in fxDigitalOption),
primaryAssetClass (defined in Product.model group),
|
productType (defined in Product.model group),
sellerPartyReference (defined in BuyerSeller.model group),
tenorPeriod (in fxDigitalOption),
trigger (in fxDigitalOption)
|
|
Type Derivation Tree
Product (extension)
|
|
<xsd:complexContent>
<xsd:extension base="Option">
</xsd:complexContent>
<xsd:sequence>
</xsd:extension>
<xsd:element minOccurs="0" name="effectiveDate" type="AdjustableOrRelativeDate"/>
</xsd:sequence>
<xsd:sequence>
<xsd:choice>
</xsd:sequence>
<xsd:sequence>
</xsd:sequence>
</xsd:choice>
<xsd:sequence>
</xsd:sequence>
</xsd:complexType>
|
Type: |
FxDigitalAmericanExercise, complex content |
Type: |
AdjustableOrRelativeDate, complex content |
Type: |
FxEuropeanExercise, complex content |
Type: |
FxOptionPayout, complex content |
Type: |
FxOptionPremium, complex content |
Type: |
Period, complex content |
Type: |
FxTouch, complex content |
Type: |
FxTrigger, complex content |
XML schema documentation generated with FlexDoc/XML 1.12.2 using FlexDoc/XML XSDDoc 2.9.1 template set. All XSD diagrams generated by FlexDoc/XML DiagramKit. |