Namespace: |
|
Content: |
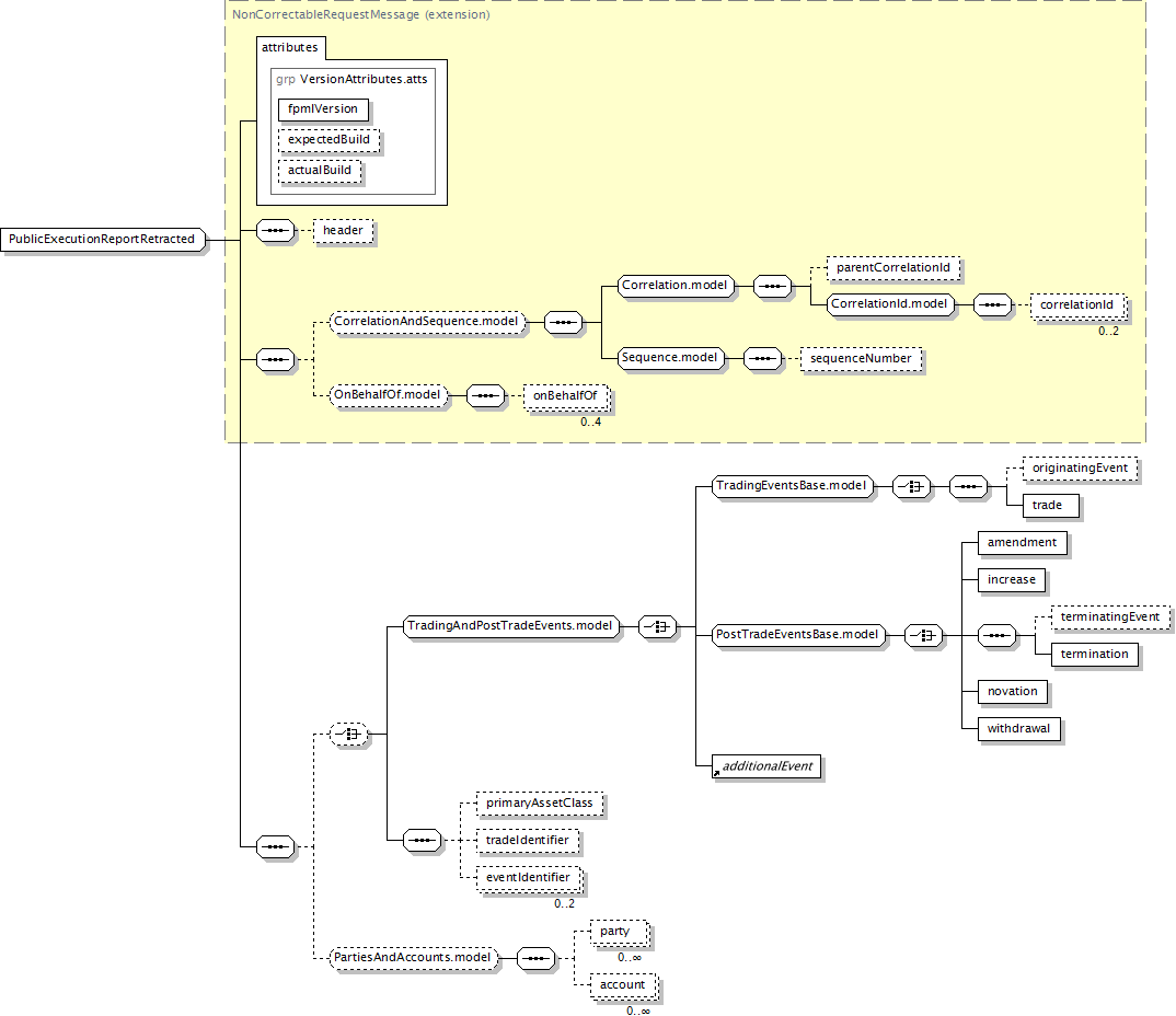
complex, 3 attributes, 19 elements |
Defined: |
globally in fpml-transparency-processes-5-13.xsd; see XML source |
Includes: |
definitions of 3 elements |
Used: |
at 1 location |

XML Representation Summary |
||||||||||
<... |
||||||||||
|
||||||||||
> |
||||||||||
|
||||||||||
</...> |
||||||||||
|
header (defined in RequestMessage complexType),
onBehalfOf (defined in OnBehalfOf.model group),
originatingEvent (defined in TradingEventsBase.model group),
|
party (defined in PartiesAndAccounts.model group),
sequenceNumber (defined in Sequence.model group),
trade (defined in TradingEventsBase.model group),
|
|
Type Derivation Tree
Document (extension)
|
|
<xsd:complexContent>
<xsd:extension base="NonCorrectableRequestMessage">
</xsd:complexContent>
<xsd:sequence>
</xsd:extension>
<xsd:choice minOccurs="0">
</xsd:sequence>
<xsd:group ref="TradingAndPostTradeEvents.model"/>
</xsd:choice>
<xsd:sequence>
</xsd:sequence>
</xsd:complexType>
|
Type: |
BusinessEventIdentifier, complex content |
Type: |
AssetClass, simple content |
|
xsd:normalizedString
|
maxLength: |
255
|
minLength: |
0
|
Type: |
PartyTradeIdentifier, complex content |
XML schema documentation generated with FlexDoc/XML 1.12.2 using FlexDoc/XML XSDDoc 2.9.1 template set. All XSD diagrams generated by FlexDoc/XML DiagramKit. |