Namespace: |
|
Type: |
|
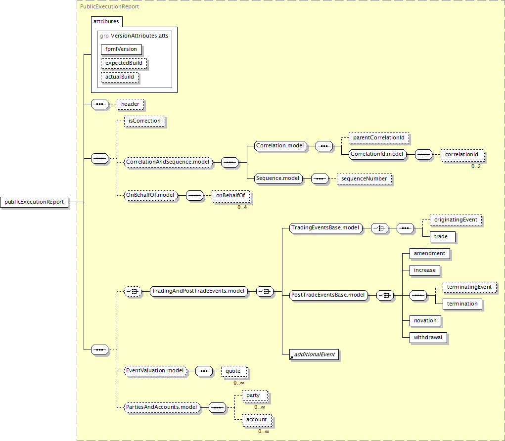
Content: |
complex, 3 attributes, 18 elements |
Defined: |
globally in fpml-transparency-processes-5-13.xsd; see XML source |
Used: |
never |

XML Representation Summary |
||||||||||
<publicExecutionReport |
||||||||||
|
||||||||||
> |
||||||||||
|
||||||||||
</publicExecutionReport> |
||||||||||
XML schema documentation generated with FlexDoc/XML 1.12.2 using FlexDoc/XML XSDDoc 2.9.1 template set. All XSD diagrams generated by FlexDoc/XML DiagramKit. |